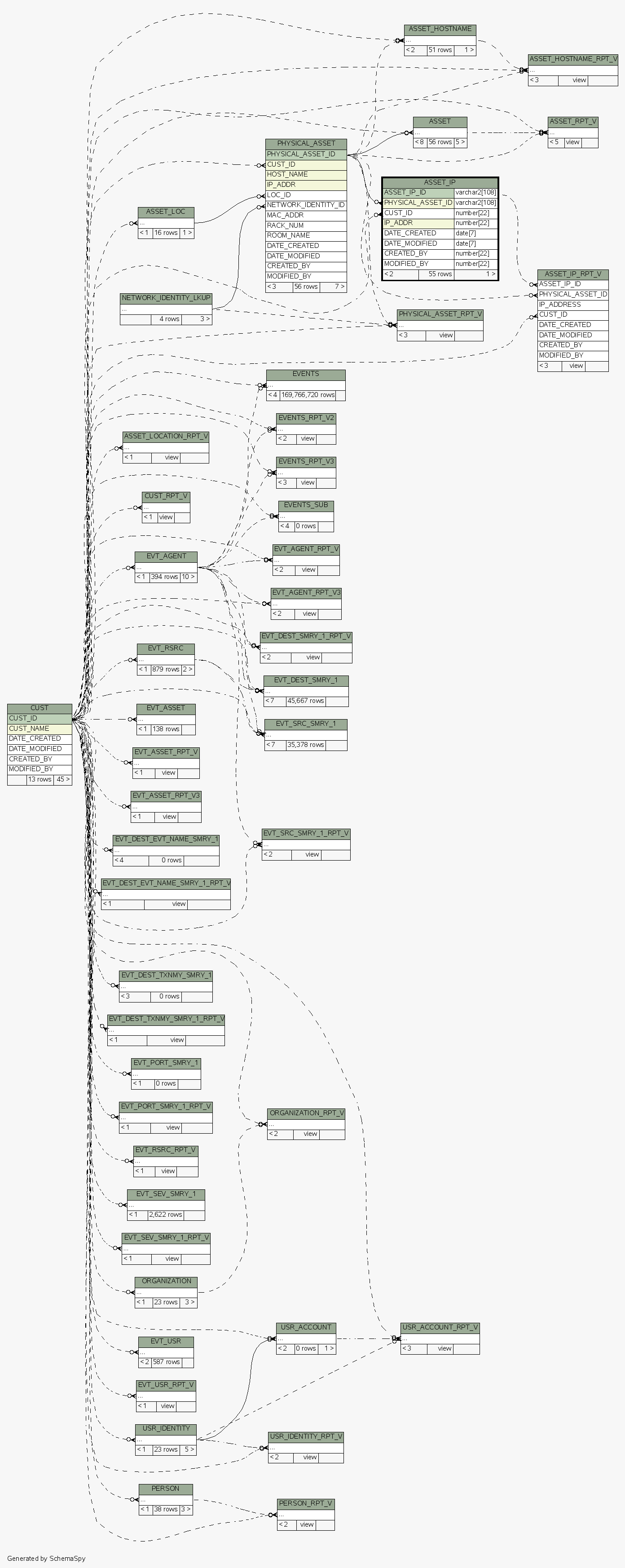
| Table ESEC.ESECDBA.ASSET_IP | Generated by SchemaSpy |
| |||||||||||||||||||||||||||||||||||||||||||||||||||||||||||||||||||||||||||||||||||||||
Table contained 55 rows at Tue May 04 17:09 EDT 2010 | |||||||||||||||||||||||||||||||||||||||||||||||||||||||||||||||||||||||||||||||||||||||
Indexes:
| Column(s) | Type | Sort | Constraint Name |
|---|---|---|---|
| ASSET_IP_ID | Primary key | Asc | ASSET_IP_PK |
| PHYSICAL_ASSET_ID + IP_ADDR | Must be unique | Asc/Asc | ASSET_IP_AK1 |
|


