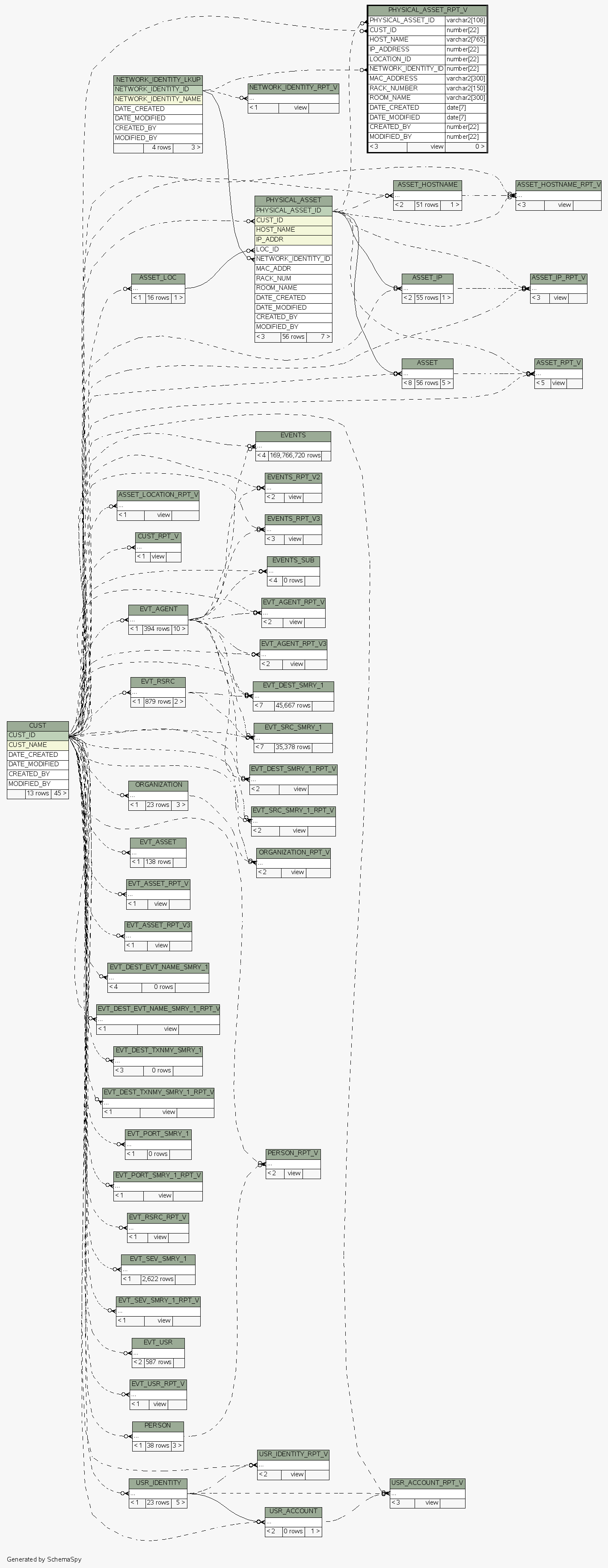
| View ESEC.ESECDBA.PHYSICAL_ASSET_RPT_V | Generated by SchemaSpy |
| ||||||||||||||||||||||||||||||||||||||||||||||||||||||||||||||||||||||||||||||||||||||||||||||||||||||||||||||||||||||||||||||||||||
Analyzed at Tue May 04 17:09 EDT 2010 | ||||||||||||||||||||||||||||||||||||||||||||||||||||||||||||||||||||||||||||||||||||||||||||||||||||||||||||||||||||||||||||||||||||
View SQL:
| SELECT PHYSICAL_ASSET.PHYSICAL_ASSET_ID, PHYSICAL_ASSET.CUST_ID, PHYSICAL_ASSET.HOST_NAME, PHYSICAL_ASSET.IP_ADDR, PHYSICAL_ASSET.LOC_ID, PHYSICAL_ASSET.NETWORK_IDENTITY_ID, PHYSICAL_ASSET.MAC_ADDR, PHYSICAL_ASSET.RACK_NUM, PHYSICAL_ASSET.ROOM_NAME, PHYSICAL_ASSET.DATE_CREATED, PHYSICAL_ASSET.DATE_MODIFIED, PHYSICAL_ASSET.CREATED_BY, PHYSICAL_ASSET.MODIFIED_BY FROM PHYSICAL_ASSET |
|

