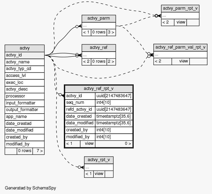
View SIEM.public.actvy_ref_rpt_v
Details of iTRAC activity references

Generated by
SchemaSpy
Legend:
Primary key columns
Columns with indexes
Implied relationships
Excluded column relationships
< n > number of related tables
 
Column Type Size Nulls Auto Default Children Parents Comments
actvy_id uuid 2147483647  √  null
actvy.actvy_id Implied Constraint R
Activity identifier
seq_num int4 10  √  null Sequence number
refd_actvy_id uuid 2147483647  √  null Referenced activity identifier
date_created timestamptz 35,6  √  null Date the entry was created
date_modified timestamptz 35,6  √  null Date the entry was modified
created_by int4 10  √  null User who created object
modified_by int4 10  √  null User who last modified object

Analyzed at Mon Mar 26 23:24 EDT 2012


Close relationships: