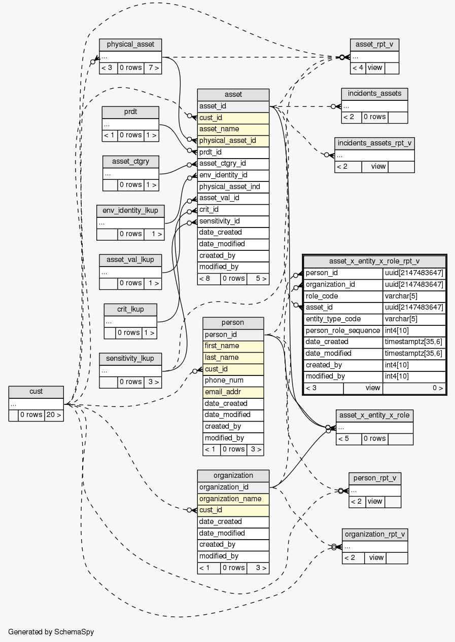
View SIEM.public.asset_x_entity_x_role_rpt_v
Associates an asset with all of the people, roles, and organizations related to the asset.

Generated by
SchemaSpy
Legend:
Primary key columns
Columns with indexes
Implied relationships
Excluded column relationships
< n > number of related tables
 
Column Type Size Nulls Auto Default Children Parents Comments
person_id uuid 2147483647  √  null
person.person_id Implied Constraint R
Reference to the person id
organization_id uuid 2147483647  √  null
organization.organization_id Implied Constraint R
Reference to the organization id
role_code varchar 5  √  null Role code
asset_id uuid 2147483647  √  null
asset.asset_id Implied Constraint R
Reference to asset id
entity_type_code varchar 5  √  null Entity type code
person_role_sequence int4 10  √  null Sequence of the person role
date_created timestamptz 35,6  √  null Date the entry was created
date_modified timestamptz 35,6  √  null Date the entry was modified
created_by int4 10  √  null User who created object
modified_by int4 10  √  null User who last modified object

Analyzed at Mon Mar 26 23:24 EDT 2012


Close relationships: