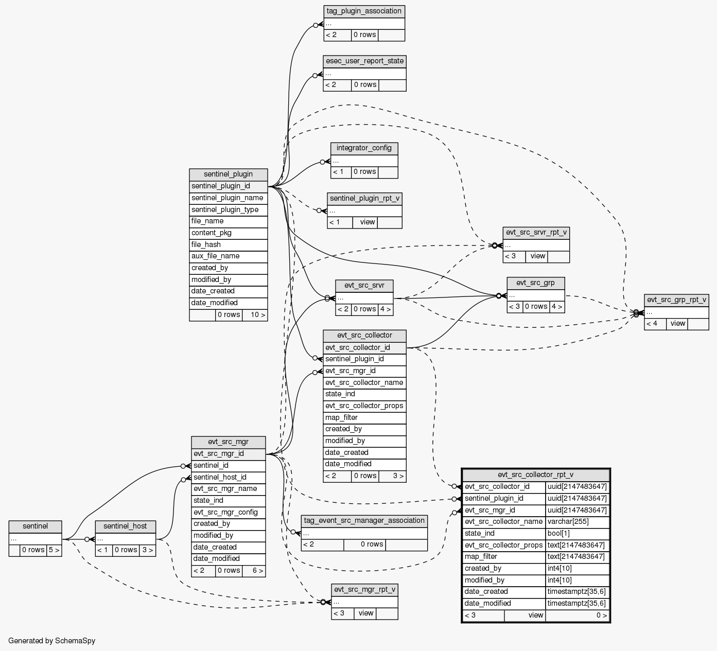
View SIEM.public.evt_src_collector_rpt_v
The configuration information for all collector nodes.

Generated by
SchemaSpy
Legend:
Primary key columns
Columns with indexes
Implied relationships
Excluded column relationships
< n > number of related tables
 
Column Type Size Nulls Auto Default Children Parents Comments
evt_src_collector_id uuid 2147483647  √  null
evt_src_collector.evt_src_collector_id Implied Constraint R
Event source collector identifier
sentinel_plugin_id uuid 2147483647  √  null
sentinel_plugin.sentinel_plugin_id Implied Constraint R
Sentinel plug-in identifier
evt_src_mgr_id uuid 2147483647  √  null
evt_src_mgr.evt_src_mgr_id Implied Constraint R
Event source manager identifier
evt_src_collector_name varchar 255  √  null Event source collector name
state_ind bool 1  √  null State indicator
evt_src_collector_props text 2147483647  √  null Event source collector properties
map_filter text 2147483647  √  null Map filter
created_by int4 10  √  null User who created object
modified_by int4 10  √  null User who last modified object
date_created timestamptz 35,6  √  null Date the entry was created
date_modified timestamptz 35,6  √  null Date the entry was modified

Analyzed at Mon Mar 26 23:24 EDT 2012


Close relationships: