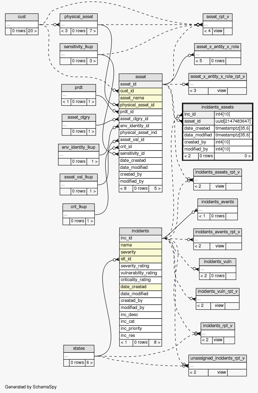
| Table SIEM.public.incidents_assets Assets that are associated with incidents
|
Generated by SchemaSpy |
| |||||||||||||||||||||||||||||||||||||||||||||||||||||||||||||||||||
Table contained 0 rows at Mon Mar 26 23:24 EDT 2012 | |||||||||||||||||||||||||||||||||||||||||||||||||||||||||||||||||||
Indexes:
| Column(s) | Type | Sort | Constraint Name |
|---|---|---|---|
| inc_id + asset_id | Primary key | Asc/Asc | incidents_assets_pk |
|

