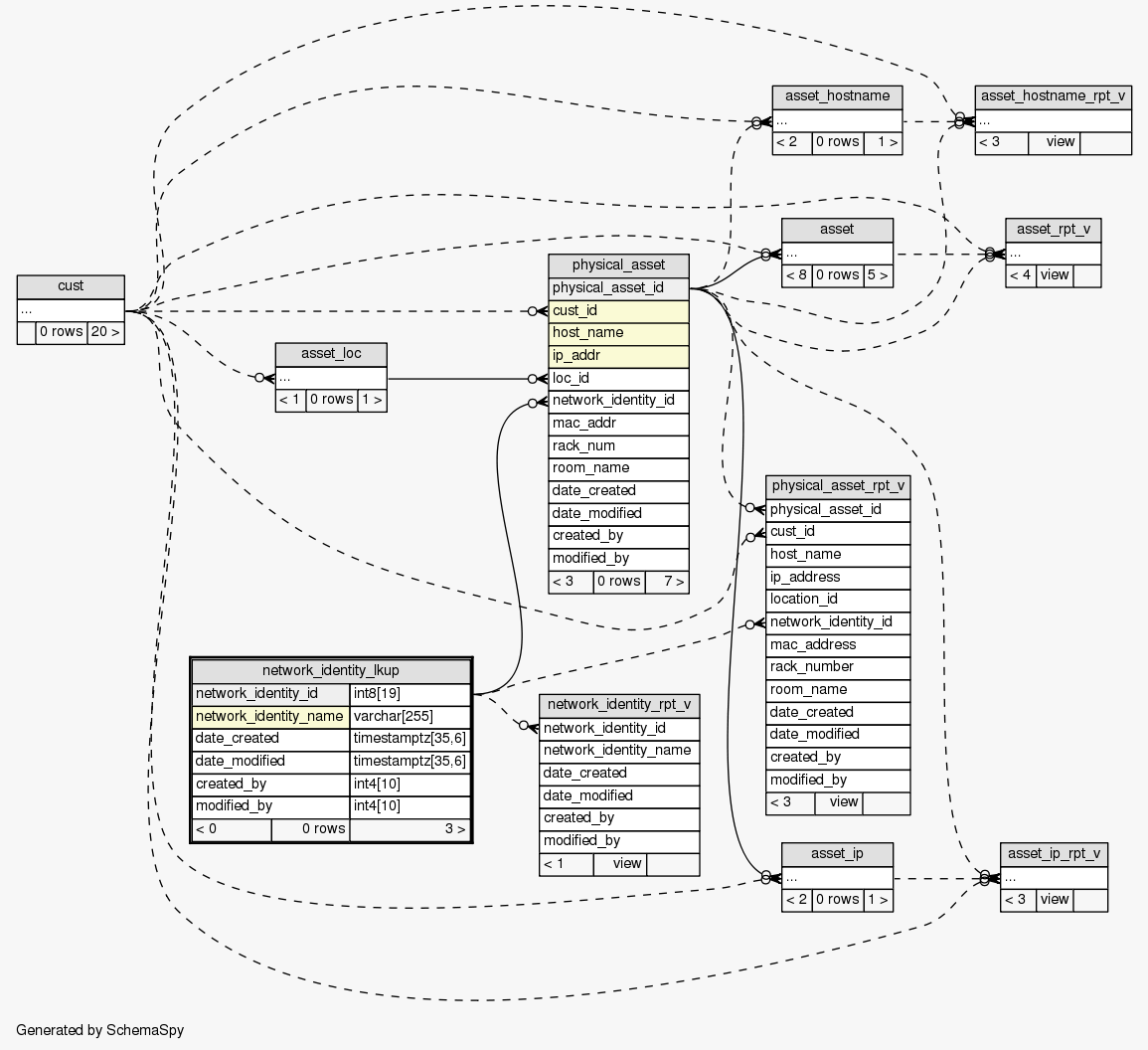
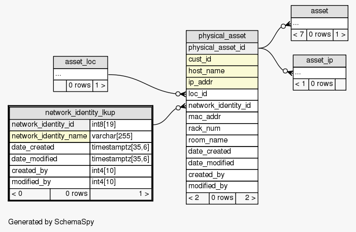
| Table SIEM.public.network_identity_lkup Asset network identity types
|
Generated by SchemaSpy |
| |||||||||||||||||||||||||||||||||||||||||||||||||||||||||||||||||||||
Table contained 0 rows at Mon Mar 26 23:24 EDT 2012 | |||||||||||||||||||||||||||||||||||||||||||||||||||||||||||||||||||||
Indexes:
| Column(s) | Type | Sort | Constraint Name |
|---|---|---|---|
| network_identity_id | Primary key | Asc | network_identity_lkup_pk |
| network_identity_name | Must be unique | Asc | network_identity_lkup_ak1 |
|


