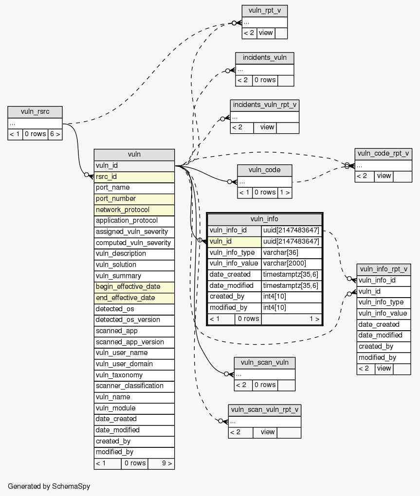
| Table SIEM.public.vuln_info Additional information reported during scan
|
Generated by SchemaSpy |
| |||||||||||||||||||||||||||||||||||||||||||||||||||||||||||||||||||||||||||||||||||||
Table contained 0 rows at Mon Mar 26 23:24 EDT 2012 | |||||||||||||||||||||||||||||||||||||||||||||||||||||||||||||||||||||||||||||||||||||
Indexes:
| Column(s) | Type | Sort | Constraint Name |
|---|---|---|---|
| vuln_info_id | Primary key | Asc | vuln_info_pk |
| vuln_id | Performance | Asc | vuln_info_vuln_id_idx |
|


