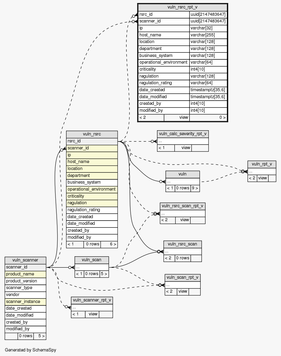
View SIEM.public.vuln_rsrc_rpt_v
Contains each resource (e.g., a host) scanned by a particular scanner

Generated by
SchemaSpy
Legend:
Primary key columns
Columns with indexes
Implied relationships
Excluded column relationships
< n > number of related tables
 
Column Type Size Nulls Auto Default Children Parents Comments
rsrc_id uuid 2147483647  √  null
vuln_rsrc.rsrc_id Implied Constraint R
Resource identifier
scanner_id uuid 2147483647  √  null
vuln_scanner.scanner_id Implied Constraint R
Scanner identifier
ip varchar 32  √  null IP address
host_name varchar 255  √  null Host name
location varchar 128  √  null Location identifier
department varchar 128  √  null Department Name
business_system varchar 128  √  null Business System
operational_environment varchar 64  √  null Operational environment
criticality int4 10  √  null Criticality
regulation varchar 128  √  null Regulation
regulation_rating varchar 64  √  null Regulation rating
date_created timestamptz 35,6  √  null Date the entry was created
date_modified timestamptz 35,6  √  null Date the entry was modified
created_by int4 10  √  null User who created object
modified_by int4 10  √  null User who last modified object

Analyzed at Mon Mar 26 23:24 EDT 2012


Close relationships: