This section covers the following topics:
Section 1.1, Visual Basic
Section 1.2, Delphi
Section 1.3, C++
The first step to using the Administrative Object API in a third-party application is to get a handle to the GroupWise System object.
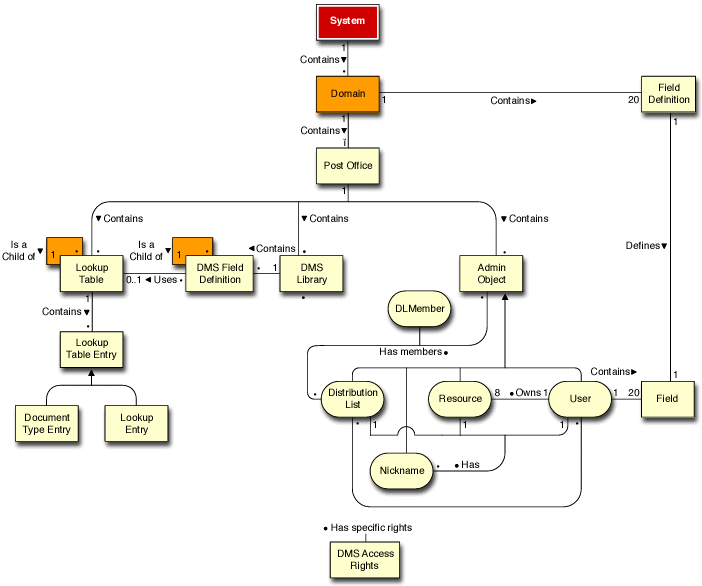
Figure 1-1 GroupWise Admin API Object Model