1.0 Overview

You can use GroupWise Object API through OLE languages such as Visual Basic and Delphi, and object-oriented languages such as C++. Object API supports OLE Automation, which is an industry standard for interfacing applications.

IMPORTANT:To synchronize with the master store, you need the GroupWise client (along with the GWSync.exe file). If you run the Object API against the cache without running the client, the changes will not be synchronized to the master store until you run the client.

This section discusses the basic concepts to understanding how to use the GroupWise Object APIs to extend the GroupWise client. It discusses:

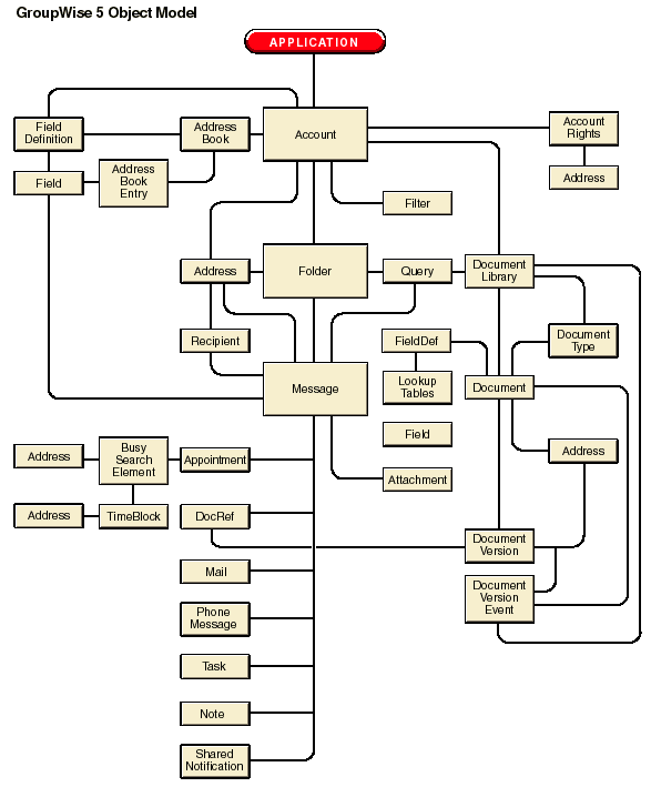
GroupWise Object API defines the objects shown in the following relational object diagram:

Figure 1-1 GroupWise Object Model