
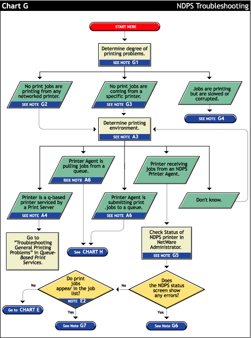
If printing is affecting all users, determine the degree of severity of the printing problems. Can no users print from specific printers, or are no jobs printing from any network printer? Or are jobs printing, but printing slowly?
If no users can print at all from any network printer, the problem is probably a universal problem such as
If the printing problem is limited to a certain printer, then the problem is either at the printer itself or the configuration of the printer. Continue to determine which printing environment you are using.
Jobs might be printing but are either slow or appear corrupt.
There are several explanations for slow printing.
If only one workstation is having problems with slow printing, the application might be generating the output for the printer. This can cause a long delay before the job is even sent to the spooler. Look at the print status of the application to determine if this is the case.
If all workstations are having the problem, one of the following conditions might exist:
If jobs are printing in pieces, the printer might not have sufficient memory to hold the entire page to be printed. If it does not, it will print the part of the page it has in memory and continue printing on the next page. This problem occurs when printing jobs that contain large graphics.
From iManager, click Manage Printer and then select the NDPS printer you want to check. View the information on the Printer Control page.
Try to determine problem from the status or error message and resolve it.
Do the following:
See Tracking Jobs from a Workstation for more information.