
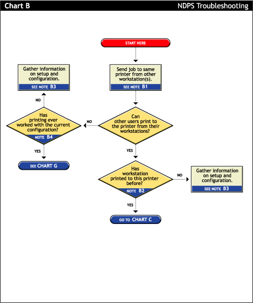
Try printing to the same printer from one or more different workstation. This will help you narrow your search to the specific workstation or to the whole printing system.
Has this workstation submitted jobs to this printer that printed successfully? Determine the following:
If this is a new setup or a new configuration, then something might not be configured.
If a job sent from this workstation has been printed successfully before, go to Determining Your Platform When Problem Affects Only One Workstation to further track the problem.
The initial setup might have been done incorrectly. Refer to Creating NDPS Printers for more information.
Have any users been able to print jobs from their workstations using this configuration? Determine the following:
If this is a new setup, or a new configuration then something might not be configured properly.
If other users have been printing successfully, then go to Tracking Jobs from a Workstation to further track the problem.