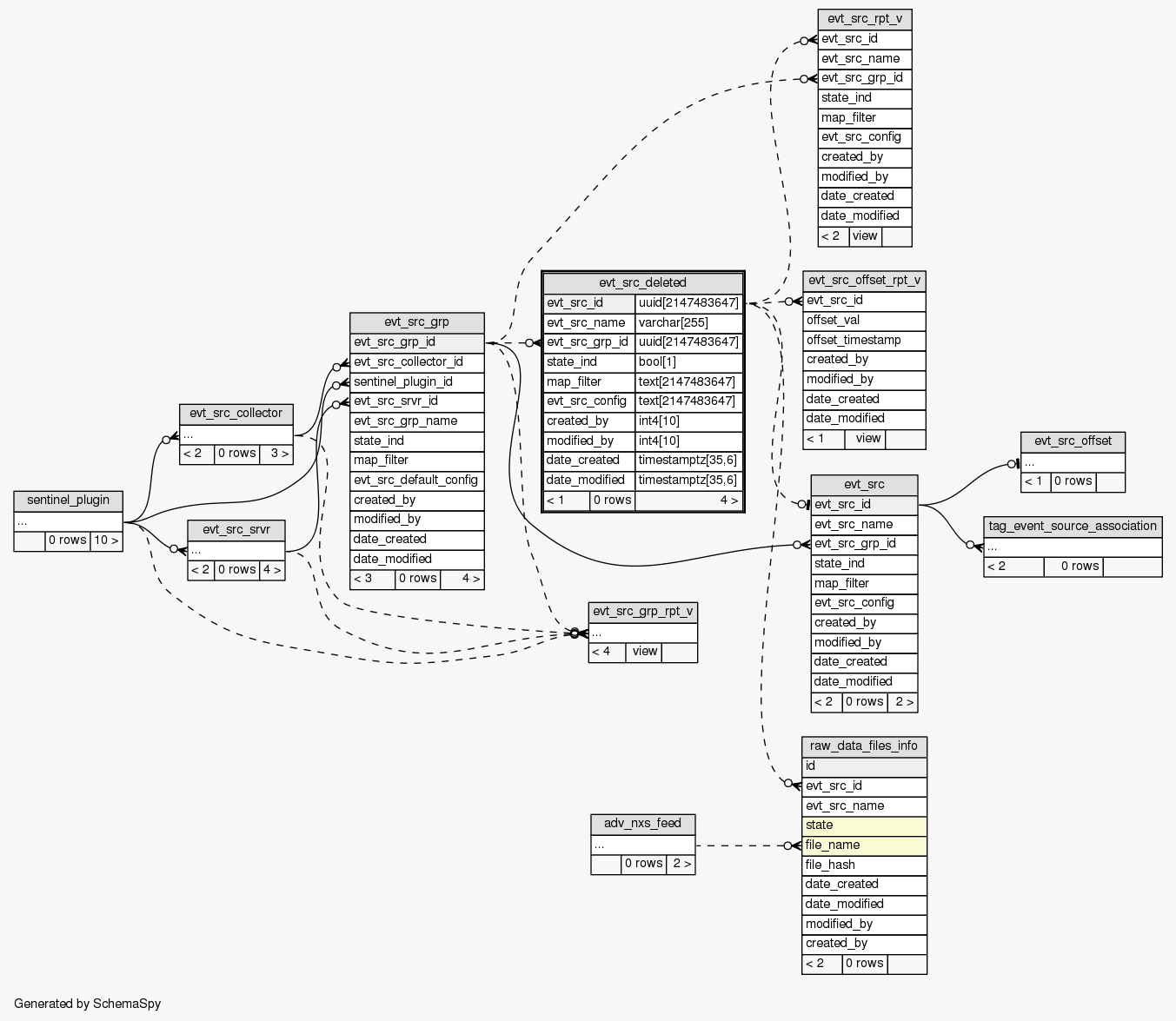
| Table SIEM.public.evt_src_deleted The configuration information for all deleted event source nodes.
|
Generated by SchemaSpy |
| |||||||||||||||||||||||||||||||||||||||||||||||||||||||||||||||||||||||||||||||||||||||||||||||||||||||||||||
Table contained 0 rows at Mon Mar 26 23:24 EDT 2012 | |||||||||||||||||||||||||||||||||||||||||||||||||||||||||||||||||||||||||||||||||||||||||||||||||||||||||||||
Indexes:
| Column(s) | Type | Sort | Constraint Name |
|---|---|---|---|
| evt_src_id | Primary key | Asc | evt_src_deleted_pk |
|

