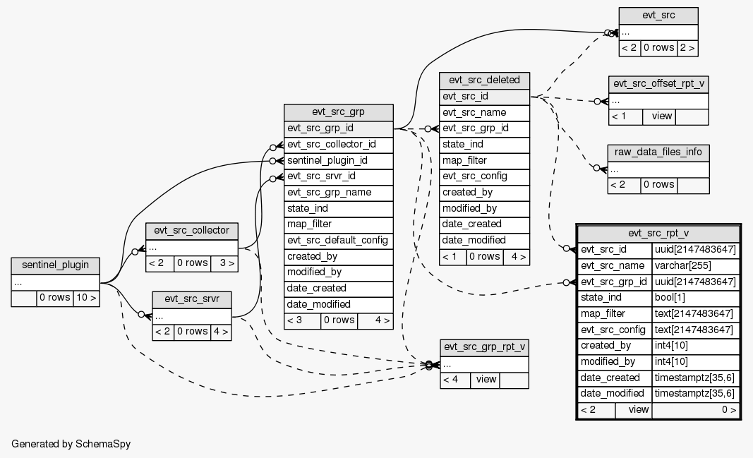
View SIEM.public.evt_src_rpt_v
The configuration information for all event source nodes.

Generated by
SchemaSpy
Legend:
Primary key columns
Columns with indexes
Implied relationships
Excluded column relationships
< n > number of related tables
 
Column Type Size Nulls Auto Default Children Parents Comments
evt_src_id uuid 2147483647  √  null
evt_src_deleted.evt_src_id Implied Constraint R
Unique identifier of event source
evt_src_name varchar 255  √  null Name of the event source
evt_src_grp_id uuid 2147483647  √  null
evt_src_grp.evt_src_grp_id Implied Constraint R
Reference to event source group id
state_ind bool 1  √  null Reference to State of event source
map_filter text 2147483647  √  null Filter of the event source
evt_src_config text 2147483647  √  null Configuration of event source
created_by int4 10  √  null User who created object
modified_by int4 10  √  null User who last modified object
date_created timestamptz 35,6  √  null Date the entry was created
date_modified timestamptz 35,6  √  null Date the entry was modified

Analyzed at Mon Mar 26 23:24 EDT 2012


Close relationships: