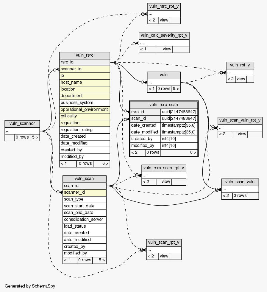
| Table SIEM.public.vuln_rsrc_scan Associates which resources were scanned by a particular scanning operation of a scanner.
|
Generated by SchemaSpy |
| |||||||||||||||||||||||||||||||||||||||||||||||||||||||||||||||||||
Table contained 0 rows at Mon Mar 26 23:24 EDT 2012 | |||||||||||||||||||||||||||||||||||||||||||||||||||||||||||||||||||
Indexes:
| Column(s) | Type | Sort | Constraint Name |
|---|---|---|---|
| rsrc_id + scan_id | Primary key | Asc/Asc | vuln_scan_rsrc_pk |
| scan_id | Performance | Asc | vuln_scan_rsrc_scan_id_idx |
|


