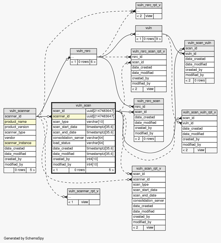
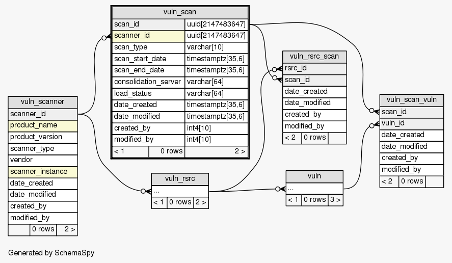
| Table SIEM.public.vuln_scan A list of each scan operation a scanner performed.
|
Generated by SchemaSpy |
| ||||||||||||||||||||||||||||||||||||||||||||||||||||||||||||||||||||||||||||||||||||||||||||||||||||||||||||||||||||||||
Table contained 0 rows at Mon Mar 26 23:24 EDT 2012 | ||||||||||||||||||||||||||||||||||||||||||||||||||||||||||||||||||||||||||||||||||||||||||||||||||||||||||||||||||||||||
Indexes:
| Column(s) | Type | Sort | Constraint Name |
|---|---|---|---|
| scan_id | Primary key | Asc | vuln_scan_pk |
| scanner_id | Performance | Asc | vuln_scan_scanner_id_idx |
|


