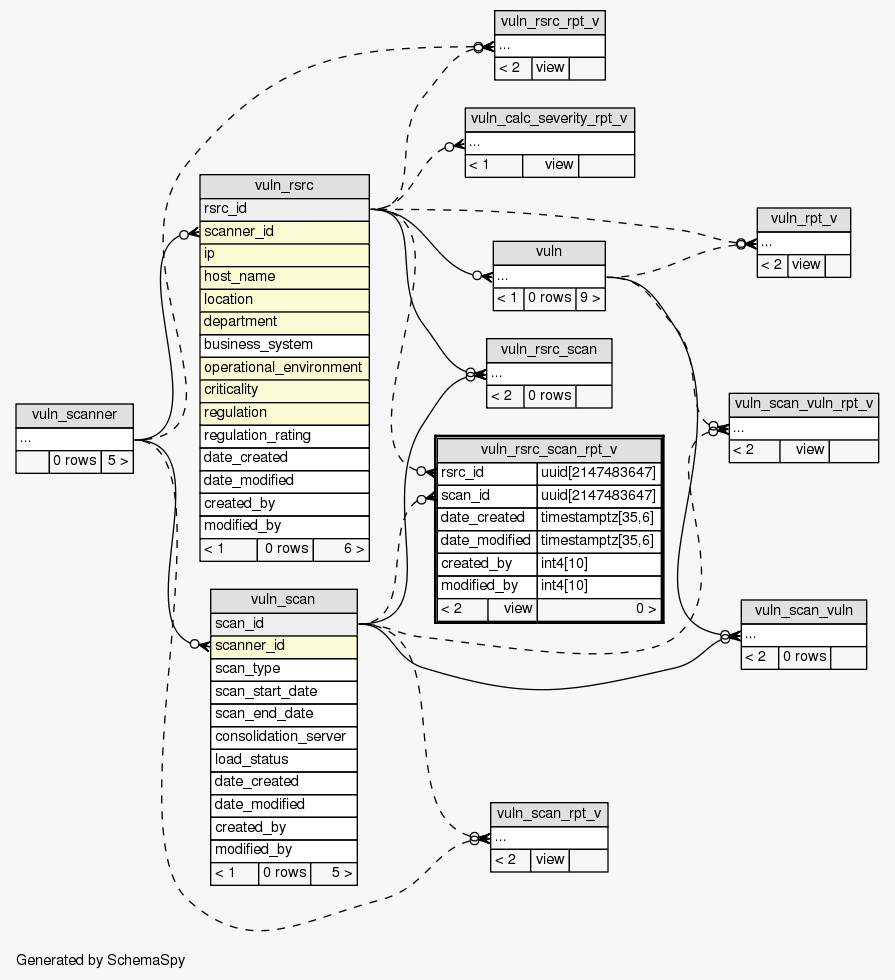
View SIEM.public.vuln_rsrc_scan_rpt_v
Associates which resources were scanned by a particular scanning operation of a scanner.

Generated by
SchemaSpy
Legend:
Primary key columns
Columns with indexes
Implied relationships
Excluded column relationships
< n > number of related tables
 
Column Type Size Nulls Auto Default Children Parents Comments
rsrc_id uuid 2147483647  √  null
vuln_rsrc.rsrc_id Implied Constraint R
Resource identifier
scan_id uuid 2147483647  √  null
vuln_scan.scan_id Implied Constraint R
Vulnerability scan identifier
date_created timestamptz 35,6  √  null Date the entry was created
date_modified timestamptz 35,6  √  null Date the entry was modified
created_by int4 10  √  null User who created object
modified_by int4 10  √  null User who last modified object

Analyzed at Mon Mar 26 23:24 EDT 2012


Close relationships: