Restore services provides information on how SMS restores data from eDirectory, volume SYS: and other volumes, single servers, multiple servers, and the eDirectory tree structure.
Use SBCON to retrieve and reinstate data you have backed up to storage media. You restore data if it has been lost or corrupted since a backup was made.
A restore session restores data from a backup. The restore session produces the requested data, which is retrieved from the storage media and restored to the location you specify. If an error occurs during the restore session, an error message is appended to the error file on the host server.
The following topics are discussed in this section:
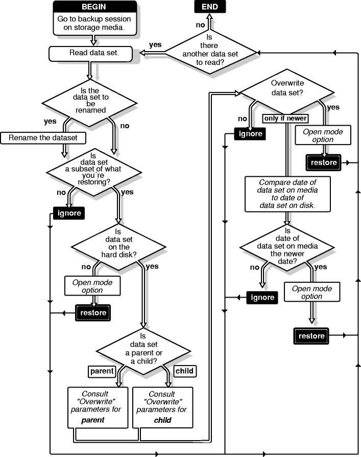
During a restore session, SBCON reads the backup storage media, and the Target Service Agent (TSA) compares the media data set to the existing hard disk data set. The Target Service Agent evaluates each data set according to the following criteria:
For a custom restore session, you can specify exactly which data to restore. Several options work together to allow you maximum flexibility in your restore session. These options allow you to do the following:
You can choose specific subsets of a backup session to include in or exclude from the restore session by selecting major resources (such as volumes, server-specific info, or containers) or minor resources (such as directories, paths, files, or objects).
For more information about including and excluding, see Customizing Your Backup.
Open mode options allows you to customize data for restore. File system data can either be included or excluded for the session. The speed of the restore depends on the options you set.
Be careful when you perform a selective restore and choose whether to overwrite existing parents or children, especially eDirectory objects. Objects such as groups and users have references to other objects in the eDirectory tree structure that will be affected by a selective restore.
For example, suppose a part of the eDirectory tree structure gets corrupted and several users are deleted from the tree. There is a group that contains those users, but once the users are gone, the group purges the membership list to remove those users; the group, however, continues to exist in the eDirectory tree structure.
If you perform a selective restore and choose not to overwrite existing objects, the group membership list remains empty even if you restore the users. You need to either add the users manually to the group membership list or restore the original group.
The only way to ensure that your eDirectory database can be fully restored is through partition replication, with replicas of the entire database on multiple servers.
On a single-server network, you need to rely more heavily on backing up the data because you do not have replicas to restore information.
If part of the eDirectory tree structure, including partitions and replicas, exist when the eDirectory database information is restored, those partitions and replicas will be restored also, and you will not need to repartition the tree.
In case of corrupted data, follow these general steps:
A replica containing the object does not have to be on the server. The eDirectory database creates external reference when necessary.
NOTE: An external reference is a pointer to an eDirectory object not found locally on the server; it is used to authenticate and reference objects that are not local to the server.
There are specific recovery procedures for the following scenarios:
Loss of a volume other than SYS: does not affect eDirectory. The only requirement is to restore the file system data and trustee rights.
A hard disk failure involving the SYS: volume affects the entire server and halts all NetWare operating system activities. Because the eDirectory files are stored on volume SYS:, losing SYS: is equivalent to removing NetWare and eDirectory from the file server. You must reinstall NetWare and eDirectory before you restore your data.
The procedures for this scenario are divided into two cases:
In a single-server network, server failure brings all network operations to a halt. The same situation exists if the failure affects only the hard disks containing the SYS: volume.
Since there are no replicas in a single-server network, you cannot recover any eDirectory information from a replica.
Use the following general steps to restore the server:
In a multiple-server environment, it is possible for one server to go down and for the rest of the servers in its replica list to remain intact. The same situation exists if the hard disks containing volume SYS: on one server gets damaged, causing the failure of the entire server.
Use the following general steps to restore the server:
If all servers on a network are destroyed because of a disaster, you must perform a complete restore of NetWare, eDirectory, and file system data.
IMPORTANT: We recommend that you document your eDirectory tree structure; the location of Server objects, partitions, and replicas; and record bindery context settings and other relevant information.
Use the following general steps to restore the eDirectory tree structure:
Restore of cluster-enabled pools is similar to a normal restore session (see Restoring Data.)
NOTE: Auto recovery of the restore session on failover or failback is currently not supported.